Description
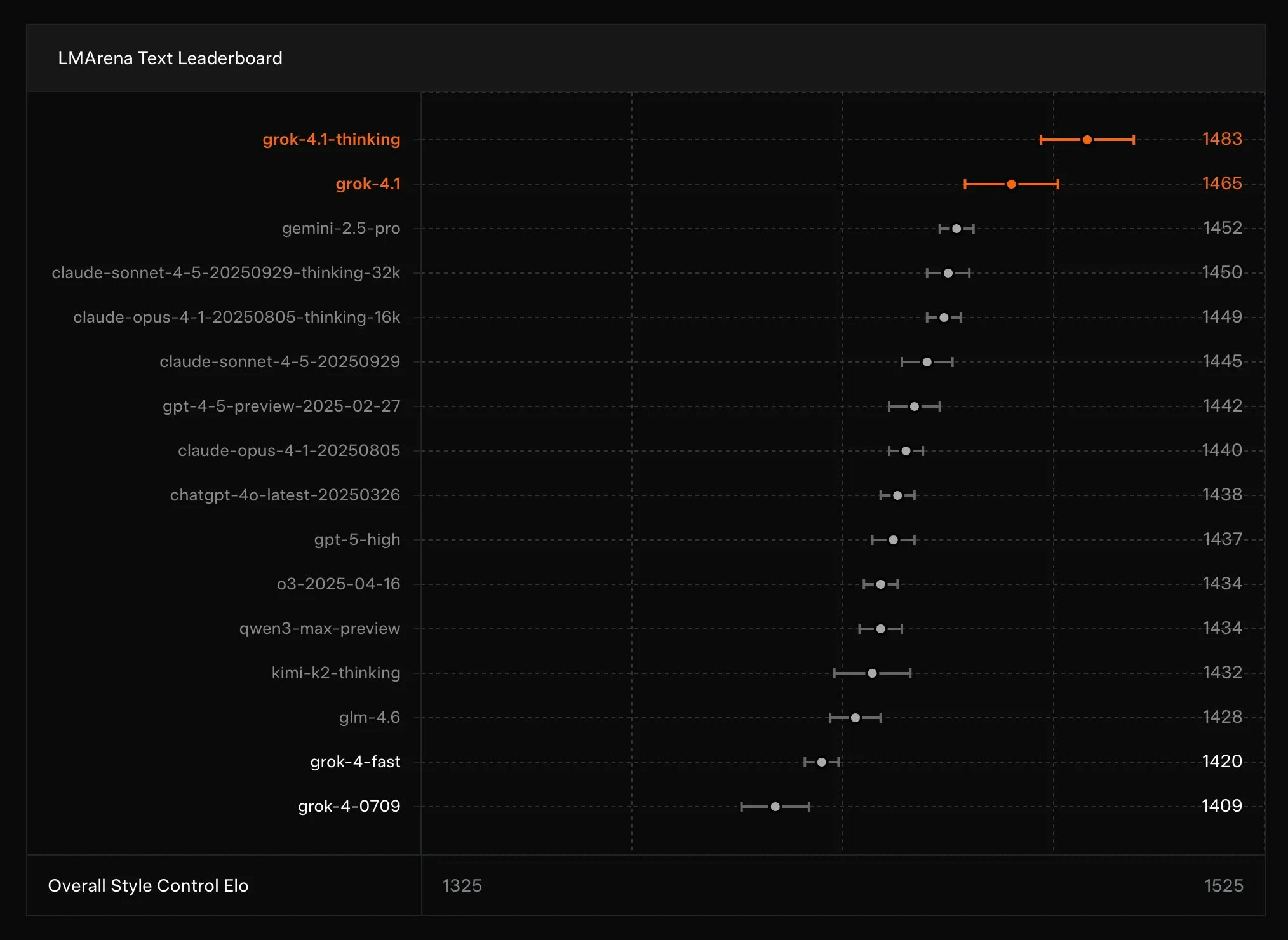
Grok 4.1 is the new SOTA model from xAI, ranking #1 on the LMArena leaderboard. It features massive improvements in emotional intelligence, creative writing, and helpfulness, while also being 3x less likely to hallucinate than previous models.















